
每经记者:蔡鼎 每经编辑:许绍航炒股配资门户网
据港交所官网,有着“代工之王”之称的A股上市公司华勤技术(SH603296,股价89.35元,市值907.56亿元)于3月23日(周一)再度向港交所递交了上市申请文件。招股书(草拟版本,下同)显示,2023—2025年(下称“报告期内”),华勤技术的营收呈快速增长的态势,2025年的营收更是达到了创纪录的1714.37亿元。然而,《每日经济新闻炒股配资门户网》记者(下称“每经记者”)梳理华勤技术招股书发现,在高速的扩张下,华勤技术仍面临结构性关注点。
首先,在其千亿营收背后,存在着大客户与主要供应商重叠的“买卖模式”,这一模式直接导致了公司整体毛利率连续三年下滑。其次,根据招股书,华勤技术经营活动现金流在2025年转负,但在此背景下,公司却在赴港上市前夕抛出了超过12亿元的分红计划。此外,在上市公司层面密集的对外股权投资支出与控股股东集团成员质押股份融资并行的局面,使得公司真实的资金充裕度与资本运作诉求呈现出复杂的矛盾。
经营现金流由正转负,递表前公布逾12亿元分红计划
2023—2025年,华勤技术的营收分别为853.38亿元、1098.78亿元和1714.37亿元;同期的年内利润分别为26.57亿元、29.16亿元和41.32亿元。然而,与营收和利润规模持续扩大形成鲜明对比的是,其经营活动产生的现金流量净额却呈下行趋势。

图片来源:华勤技术招股书
2023年,公司经营活动所得现金净额为38.5亿元;至2024年,这一数字减少至13.76亿元;而到了2025年,公司的经营活动现金流量净额转负至-2.23亿元,出现经营活动现金流入无法覆盖日常营运资金消耗的情况。华勤技术对此解释称,主要归因于营运资金需求密集及存货水平高,以应对期内业务的快速增长。

图片来源:华勤技术招股书
此外,华勤技术的应收账款及存货规模在报告期内攀升,占用了公司的营运资金。报告期内,公司的贸易应收款项及应收票据总额为144.18亿元、255.07亿元和343.69亿元。同期,公司的存货也从2023年末的43.44亿元,增至2024年末的114.76亿元,并在2025年末进一步攀升至146.24亿元。

图片来源:华勤技术招股书

图片来源:华勤技术招股书
资金周转效率指标同样印证了这一营运资金被大量占用的趋势:华勤技术的存货周转天数从2023年的25.3天拉长至2025年的30.1天;贸易应收款项及应收票据周转天数从2023年的61.5天上升至2025年的63.7天。

图片来源:华勤技术招股书
图片来源:华勤技术招股书
较高的库存水平不仅占用了大量资金,更带来了实际的资产减值风险。报告期内,公司分别录得存货减值损失计提1.99亿元、1.22亿元及1.95亿元。
然而,在自身主营业务现金流由正转负、日常营运极度消耗资金的背景下,华勤技术却在赴港上市前夕宣派了逾12亿元的股息。招股书披露,公司于2026年3月宣派了截至2025年度的股息,总额达12.16亿元,该笔巨额款项将于2026年6月结清。整个报告期内,公司的现金分红力度一直居高不下。在2023年及2024年,公司宣派的末期股息分别达到了8.69亿元和9.12亿元。

图片来源:华勤技术招股书
而维持着较高比例的现金分红的同时,华勤技术却拟将此次港股上市部分募集资金用于营运资金及一般公司用途。
第一大客户亦是最大供应商,“买卖模式”推高营收难掩毛利率跌破8%
在营收规模增长的背后,华勤技术的整体盈利质量却在持续走低。招股书显示,报告期内,公司的整体毛利率分别为10.9%、9%和7.7%,呈逐年下降趋势。

图片来源:华勤技术招股书
作为公司战略起点和基本盘的移动终端业务,其毛利率从2023年的14.4%降至2024年的9.7%,并在2025年进一步降至9%。同时,公司寄予厚望的新兴业务板块同样未能幸免,AIoT产品的毛利率从2023年的20.9%持续下降至2025年的10.9%,创新业务的毛利率也从2023年的18.1%回落至2025年的13.8%。
招股书揭示了华勤技术毛利率整体承压背后的核心业务模式特征——大客户与主要供应商高度重叠现象。华勤技术在业务中大量采用了“买卖模式”。在该模式下,公司向客户采购若干原材料和部件并付款,随后在完成制造后将成品销售予同一客户,最终的销售价格包含了最初向客户采购的原材料和部件的成本。虽然公司在招股书中表示,该模式有助于及时获得符合客户技术规格及质量标准的物料,并帮助客户更好地应对价格波动,但从财务实质与产业链地位来看,这种模式使得公司在很大程度上承担了物料过账与代采的角色。
报告期内,公司的前五大客户与前五大供应商存在较高比例的重叠。以2025年为例,客户B同时也是公司的最大供应商(即供应商A)。数据显示,2025年公司对客户B的销售额高达255.06亿元,占当期总收入的14.9%;与此同时,公司向该客户(供应商A)的采购额也达到188.92亿元,占当期总采购额的12.1%。类似的情况也发生在其第二大客户(客户A,即供应商B)身上,2025年公司对客户A的销售额为216.43亿元,占总收入的12.6%;对应的采购额则高达77.37亿元,占总采购额的5%。

图片来源:华勤技术招股书
每经记者注意到,这种“采销一体”的结构在华勤技术的核心业务版图中并非个例,而是普遍存在的常态。
2025年,华勤技术第三大客户G(即供应商F)为其贡献了181.32亿元的收入,同时公司向其采购了高达122.27亿元的结构材料及包装材料……
可以看出,在2025年的前五大客户中,有四家同时位列前五大供应商名单,且多家企业的采销金额均达到百亿元级别。这意味着,在华勤技术2025年1714.37亿元的庞大营收规模中,有数百亿元是由特定大客户提供物料,而后通过整机成品流转回该客户所支撑的。依赖重叠客户进行物料双向流转的商业模式,反映了代工企业在产业链中的议价能力现状。
出资数十亿元认购同业股权,控股股东之一却质押2040万股向信托融资
每经记者还注意到,在寻求赴港上市拓展融资渠道的同时,华勤技术在产业链少数股权及非主营业务领域的对外投资动作较为密集。招股书披露,公司利用内部资源将大量现金用于各种产业标的的参股与收购。2025年7月,公司订立协议以收购晶合集成(SH688249)6%的股权。该笔交易的对价高达约23.93亿元,并已于2025年8月宣告完成。
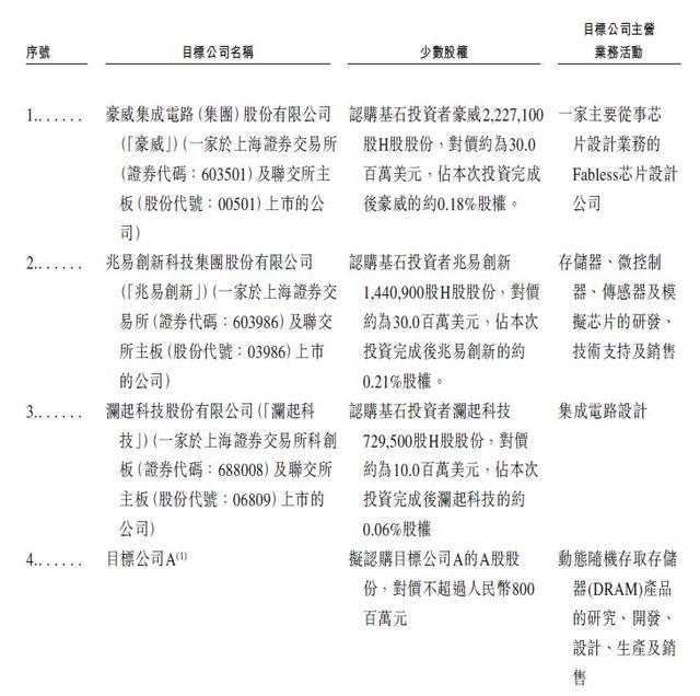
2025年底以来,公司产业链对外投资的节奏进一步加快。招股书显示,华勤技术作为基石投资者,接连认购了多家同业上市公司的H股股份。其中,公司认购了芯片设计企业豪威集团(HK00501)222.71万股H股股份,对价约为3000万美元,占投资完成后豪威约0.18%的股权;认购了兆易创新(HK03986)144.09万股H股股份,对价同样约为3000万美元,占其约0.21%的股权;认购了澜起科技(HK06809)72.95万股H股股份,对价约为1000万美元,占其约0.06%的股权。

图片来源:华勤技术招股书
上述动辄数千万元甚至数十亿元的对外投资计划,均明确由公司的内部资源进行拨付。
在上市主体密集进行对外投资的同时,华勤技术控股股东集团成员也进行了外部债务融资。招股书显示,截至递表,控股股东集团成员上海海贤信息科技有限公司(下称“上海海贤”)将其持有的本公司2040万股A股股份(约占本公司已发行股份总数的2.01%)质押予独立第三方西藏信托有限公司(下称“西藏信托”),作为债务偿还责任的担保。据股权结构披露,上海海贤由公司创始人、董事长兼总经理邱文生实控,其主要业务为投资管理。
招股书进一步披露了该笔股份具体的质押及违约处置条款。该质押预计将于2026年4月22日到期,质押担保的范围包括本金、利息、罚款及相关费用在内的所有债务偿还责任。条款明确规定,未经西藏信托事先书面同意,该等股份不得转让。更为关键的是,如果发生违约,则须提供额外抵押品,否则西藏信托可强制执行质押。
针对公司经营性现金流转负仍公布逾12亿元分红计划,以及数十亿元进行对外投资同时,控股股东集团成员却进行外部债务融资的合理性等问题,3月24日中午,每经记者向华勤技术投资者关系和官网提供的上海总部邮箱发送了采访问题,但截至发稿未获公司回复。
每日经济新闻
垒富配资提示:文章来自网络,不代表本站观点。